Qu'est ce qu'un Living Lab ?
17 février 2025Le Forest’InnLab s’inscrit dans une démarche Living Lab pour s’appuyant sur des partenaires clés et en plaçant l’utilisateur au centre du processus de conception.
Le concept
L’approche Living Lab se situe à l’interface entre l’innovation ouverte (open innovation) et l’innovation centrée utilisateur (User innovation) (Schuurman, 2015).
L’open innovation conceptualise le partage d’informations (connaissances, brevets, données, …) entre les parties prenantes et formule l’hypothèse que ce partage accroit les chances de succès d’un projet innovant. Deux macro processus peuvent être à l’œuvre, Outside in, soit depuis les partenaires vers l’organisation porteuse du projet, Inside out, soit de l’organisation vers les partenaires, (Steiner, 2014). Ces partenaires appartiennent aux quatre typologies d’acteur de la quadrup helix : le citoyen, les collectivités, les entreprises et la recherche.
Le seconde concept mobilisé dans une approche living lab correspond à l’implication des utilisateurs finaux dans toutes les phases du projet d’innovation, ce qui permet en théorie d’obtenir une innovation la plus proche possible des réels besoins ainsi que de valoriser l’expertise utilisateur.
Le secteur forestier est particulièrement propice à l’application d’une approche Living Lab. Du fait de sa complexité, il est en effet multi-enjeux (multifonctionnalité, changements globaux, …), multi-échelle (tempéré/tropical, politique nationale, échelle du massif, …), multi-acteurs (publics/privés, pépinières, industriels, propriétaires, promeneurs, …).
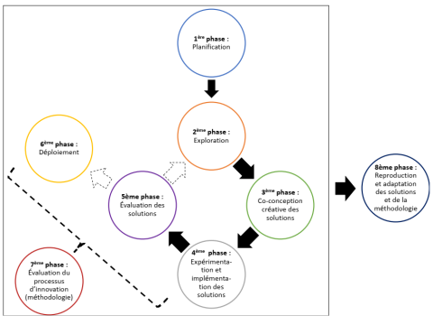
Notre méthodologie
Le Forest’InnLab intègre cet approche dans l’optique de piloter l’innovation dans des contextes forestiers caractérisés comme complexes (Arnould, 2021).
Elle vise à faire émerger la problématique (et les questions de recherche), les objectifs (et ambitions) et les questionnements du contexte réel. De plus, elle vise à organiser les échéances et à planifier le processus Living Lab. Enfin, cette phase comprend également la mobilisation des parties prenantes et des usagers dans le processus d’innovation.
L’objectif est de questionner « l’opportunité́ », de l’inscrire dans son contexte d’usage ou de pratique en mettant en évidence des enjeux permettant d’aboutir à la formulation d’un problème.
L’objectif est d’obtenir collectivement une idée de la future solution. Ensuite, il convient de co-créer des idées de nouveaux concepts dans le cadre de sessions de créativité collective
L’expérimentation et l’implémentation des solutions sont menées avec les utilisateurs dans l’environnement réel pour ajuster de façon itérative la forme finale du produit ou du service en cours de développement
Il s’agit d’évaluer l’impact de la solution par rapport à l’état actuel et de mesurer l’appréciation des concepts, produits et services selon des critères ergonomiques, socio-cognitifs et socio-économiques
Cette phase a pour objectif de mettre en œuvre les solutions testées à plus grande échelle que celle de l’expérimentation et de l’implémentation.
Elle consiste à évaluer l’impact du Living Lab par rapport à la situation initiale dans l’environnement réel
Cette phase permet une diffusion du travail de recherche dans d’autres environnements afin de tester sa robustesse et généricité